成都电力行业协会欢迎您!
成都电力行业协会
联系电话:
19183987396
行业资讯

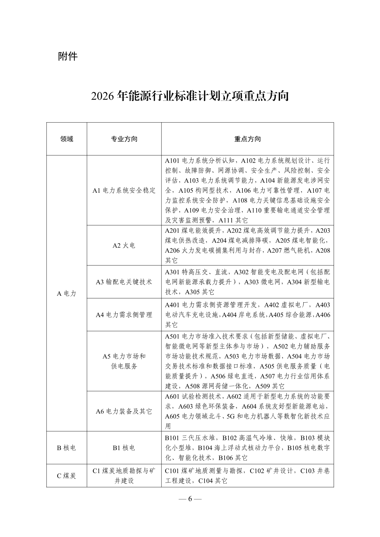
国家能源局印发《2026年能源行业标准计划立项指南》

作者:创始人 日期:2026-03-26 人气:106

3月24日,国家能源局印发《2026年能源行业标准计划立项指南》的通知,通知指出,行业标准制修订计划立足能源安全和促进能源绿色低碳转型。服务和保障能源安全稳定供应,支撑能源领域落实碳达峰、碳中和目标的行业标准计划;支撑新型电力系统和新型能源体系建设,促进能源绿色低碳转型、新兴技术产业发展、能效提升和产业链碳减排等重点方向的行业标准计划。

f7ce62d837a8428b8ff083151bd7b07a.jpg

cf48e87314614954b9714bad08a31ac4.jpg

475a09ec004046f79bafd6072ea3d6c2.jpg

6d34222e76fe4527928a9dadde464ff3.jpg

67b41c86dbe24b7da0af988e0c7b0f08.jpg

f7431618a25345ab9ed49d74fd6cc4e2.jpg

7ad33b24498b45e29bdd75287552cee6.jpg

e9ced3191d0144018b71e2f4f61c9268.jpg

0
0